世界瞬息万变,我们一直关注着你的关注
目录
一、孚道动态
#许勇主任受邀出席安徽商会春茗晚宴并宣讲民法典

2月27日正月十六,中山市安徽商会第三届第七次理事会暨理监事会春茗晚宴如期举办,孚道许勇主任作为安徽商会监事长受邀参加晚宴。
#孚道党建丨孚道党支部组织党员观看全省社会组织党史学习教育专题党课

3月12日上午,由广东省社会组织党委主办的“全省社会组织党史学习教育专题党课”活动通过线上直播的方式举行,本次党课邀请了中共广东省委党校张雪峰教授作主讲,党课主题为“学习中共党史,牢记初心使命——中国共产党伟大的历史贡献”。孚道党支部组织全体党员观看学习了本次党课。
#孚道律师为社区开展妇女节专题讲座
为更好地保护妇女权益,提升广大社区居民反家暴意识,努力营造平等、和谐、文明的家庭氛围,在三八国际妇女节来临之际,孚道合伙人肖静律师分别为夏洋社区、小榄绩东一社区、沙口社区开展妇女节专题讲座,讲解民法典中婚姻及继承的法律知识,以及关于反对家庭暴力、维护妇女权益的有关内容。
#孚道党建丨孚道党支部开展“学党史 悟思想 办实事 开新局”党史学习教育专题党课

3月22日,中共广东孚道律师事务所党支部召开主题为“学党史 悟思想 办实事 开新局”的党史学习教育专题党课讲座,讲座由孚道党支部书记许勇主持。同时,为了配合律师行业突出问题专项治理工作的推进,本次讲座将参会人员范围扩大到律所全部律师以及实习律师。
最后,许勇书记为参会人员分享了部分习近平总书记在党史学习教育动员大会上的讲话金句,通过这些金句,他进一步阐述了政治思想教育对于律师的重要意义。要求全体党员及律师深刻领悟“江山就是人民,人民就是江山”的道理,谨记“党执政后的最大危险是脱离群众”的告诫,进一步强化公仆意识和人民情怀。无论从事什么样的工作,都是为人民服务,都要将人民群众利益放在第一位。
#京陕晋三地律师与孚道开展交流

3月21日,北京市康达律师事务所高级合伙人裴银州律师、陕西永嘉信律师事务所高级合伙人黄振东律师、山西弘韬律师事务所知识产权部主任吕银平律师来到孚道,与孚道许勇主任、合伙人袁芦生律师、肖静律师,管委会主任黄锋律师、管委会委员黎璇律师进行了以律所管理和发展、知识产权业务为主题的交流。
三人行必有我师。孚道以开放的心态欢迎与优秀同行进行交流与合作,力求通过思想的碰撞,共同努力,令管理水平和实务经验更上新台阶。
#春暖花开,踏春来

春风拂面,有美好故事的发生
踏春晚餐小惊喜~祝许勇主任生日快乐,身体健康,带领团队更有凝聚力地蓬勃发展!
#中山市四川绵阳商会代表莅临我所参观交流
3月24日,中山市四川绵阳商会代表一行人莅临本所,在何胜兰、苏杭律师团队的主持下进行参观与交流。

首先,商会代表一行人在何胜兰、苏杭律师团队的陪同下参观本所,接着由何胜兰律师主持,为代表们分享团队曾经经办过的具有典型意义的建设工程合同纠纷案例,用浅显易懂又不失专业的语言为代表们讲解案例中蕴含的法律问题。案例分享完毕后,何胜兰律师又为代表们普及《中华人民共和国民法典》中的亮点知识,重点剖析“居住权”、“民间借贷利率”、“离婚冷静期”等热点问题。
活动过程中,代表们不仅了解到与日常生活密切相关的法律知识,也在沟通交流中深刻了解到法律的重要性,以及如何运用法律知识维护自身利益、规避工作中会遇到的各种风险。
参与本次活动的商会代表有,值班会长杨汶鑫;常务副会长徐润民;副会长冯贵润、钟文军;会员王鸿东、樊云生、何胜兰、谢勇及秘书处李洪甫、黄莎。本次活动在代表们与律师热切的交流中圆满结束。
#孚道律师为社区开展村委选举法治讲座
2021年是村(社区)两委换届选举年,广东省人大常委会修订通过《广东省村民委员会选举办法》,对部分选举要求流程和村民委员会任期作出调整。为促进村居“两委”换届选举工作依法有序进行,帮助规范村民委员会日常工作,2021年2月25日至3月23日,广东孚道律师事务所黄锋律师到小榄永宁、宝丰、新市、九洲基等十五个社区,为村居干部及村民开展法律知识讲座。
#黄钰欣律师受邀为中山市石岐区办事处开展专题讲座

2021年3月29日,石岐街道办事处举办新一届“两委”干部专题培训班,我所公共法律服务和行政诉讼部主任黄钰欣受石岐街道办事处的邀请,为新上任的“两委干部”作题为“运用法治思维化解基层矛盾”的专题培训讲座,本次培训班有近百名来自石岐街道不同社区的基层干部参加。
为了达到更好的授课效果,黄律师结合丰富的办案经验,以典型、真实、有代表性的案例分析作为引子,将课程的几个主要内容串联起来,与在场的基层干部进行互动交流,气氛积极活跃。
参会人员纷纷表示,此次讲座内容充实、实操性强,对于基层“两委”干部培养、提升法治思维有着重要作用。

#2021年3月起有以下法律、法规及规范性文件颁布或实施
|
文件名称 |
发布单位 |
|
中华人民共和国刑法修正案(十一) |
全国人大常委会 施行日期:2021年3月1日】 |
|
最高人民法院、最高人民检察院关于执行《中华人民共和国刑法》确定罪名的补充规定(七)
|
最高人民法院 最高人民检察院 施行日期:2021年3月1日】 |
|
最高人民法院关于审理侵害知识产权民事案件适用惩罚性赔偿的解释
|
最高人民法院 施行日期:2021年3月3日】 |
|
中华人民共和国长江保护法 |
全国人大常委会 施行日期:2021年3月1日】 |
|
中华人民共和国海关进出口货物减免税管理办法 |
海关总署 施行日期:2021年3月1日】 |
|
邮件快件包装管理办法
|
交通运输部 施行日期:2021年3月12日】 |
|
排污许可管理条例 |
国务院 施行日期:2021年3月1日】 |
|
非银行支付机构客户备付金存管办法 |
中国人民银行 施行日期:2021年3月1日】 |
|
医疗器械临床使用管理办法 |
国家卫生健康委员会 施行日期:2021年3月1日】 |
#新法要点
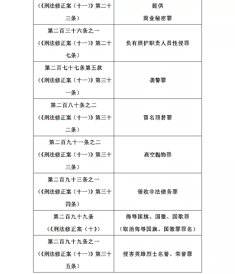
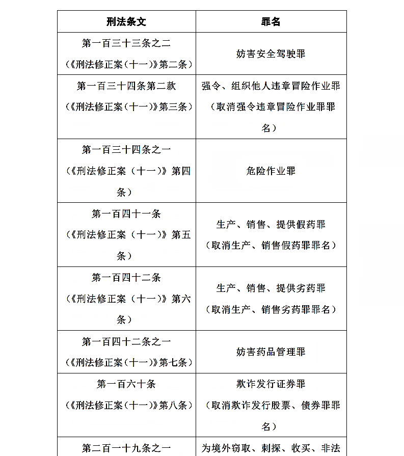
《中华人民共和国刑法修正案(十一)》
中华人民共和国刑法修正案(十一),是对现行刑法中不再适应社会发展的要求的有关条文,通过全国人大及其常设机构予以修改、补充,加以完善的刑法修正案。主要有以下修改:
一、刑事责任年龄的修改
二、危险驾驶罪后新增第一百三十三条之二
三、强令违章冒险作业罪内新增罪状
四、重大责任事故罪、强令违章冒险作业罪之后新增第一百三十四条之一
五、对生产、销售假药罪、生产、销售劣药罪修改认定标准,并在“两药罪”后新增第一百四十二条之一
六、欺诈发行股票、债券罪新增主体并与违规披露、不披露重要信息罪一起,修改罚金刑
七、非国家工作人员受贿罪修改刑度与刑档
八、骗取贷款、票据承兑、金融票证罪,基础刑取消情节犯,但升格刑档内情节犯予以保留
九、非法吸收公众存款罪,升高刑度、细化刑档、法定化“退赃”从宽情节
十、操纵证券、期货市场罪,将司法解释中新增的行为类型整合入刑法正文
十一、洗钱罪中删除“明知是”的构成要件要素并修改罚金刑
十二、集资诈骗罪中取消罚金刑的限额
十三、因对集资诈骗罪罚金刑予以修改,对原第二百条进行文字调整,删除集资诈骗罪的相关部分,其余未作改动
十四、系统调整侵犯知识产权罪的惩罚力度
十五、提供虚假证明文件罪的修改,主要集中于提高法定刑并限定其适用类型
十六、集中调整涉性侵、猥亵未成年人的刑法规定
十七、职务侵占罪大幅提升刑罚幅度
十八、挪用资金罪,细化刑档、升格刑度,法定化“退赃”从宽情节
十九、妨害公务罪中的“暴力袭警”情形,取消“从重”规定代之以“升格法定刑”
二十、新增第二百八十条之二,规制盗用、冒用他人身份、顶替相关资格的行为
二十一、新增第二百九十一条之二,规制高空抛物行为
二十二、新增第二百九十三条之一,规制(软)暴力催收行为
二十三、新增第二百九十九条之一,与民法典协调,保护英烈名誉、荣誉
二十四、赌博罪增设组织中国公民参与境外赌博的入罪情形
二十五、妨害传染病防治罪,对行为类型与犯罪结果进行修改
二十六、新增第三百三十四条之一、第三百三十六条之一,抗御“非法采集、走私我国人类遗传资源”、“非法基因编辑”等新型妨害公共卫生的行为
二十七、污染环境罪,将法定刑升格条件明确予以列举
二十八、三百四十一新增第三款、新增第三百四十二条之一、第三百四十四条之一,与野生动物保护规定相协调
二十九、新增第三百五十五条之一,反兴奋剂
三十、 食品监管渎职罪非封闭式列举行为模式,同时并非调整双重罪过形式
三十一、为境外窃取、刺探、收买、非法提供军事秘密罪,新设五到十年有期徒刑的刑档
三十二、刑法分则第十章的适用对象,新增中国人民武装警察部队的文职人员
《最高人民法院、最高人民检察院关于执行《中华人民共和国刑法》确定罪名的补充规定(七)》

(六)关于监督管理、法律责任及附则。明确县级以上地方卫生健康主管部门应当加强对医疗机构医疗器械临床使用行为的监督管理并明确了有权行使的相关职责;规定县级以上地方卫生健康主管部门应当组织对医疗机构医疗器械临床使用管理情况进行定期或不定期抽查。对违反本办法规定的违法行为规定了相应处罚。在附则中明确了医疗器械使用安全事件的概念和调整范围。在附则中对医疗器械使用安全事件的概念进行了界定;对于《办法》的调整范围进行了明确。
案例1:经营不规范不等于犯罪,情节不严重的,可依法不作犯罪处理
有第一款行为,非法占有他人财产或者逃避合法债务,又构成其他犯罪的,依照处罚较重的规定定罪从重处罚。
#证券违法犯罪典型案例
【相关法律】
四、财经要闻
#五大上市险企去年盈利2523亿元 今年保费增速或前高后低
来源:中国经济网 文 冷翠华
年报数据显示,2020年,五大上市险企合计实现净利润2523.14亿元,同比下降7.4%,日均净赚6.89亿元。其中,中国平安实现归母净利润1430.99亿元,同比下降4.2%;中国人寿实现归母净利润502.68亿元,同比下降13.8%;中国人保实现归母净利润200.69亿元,同比下降10.4%;中国太保实现归母净利润245.84亿元,同比下降11.4%;新华保险实现归母净利润142.94亿元,同比下降1.8%。
回顾2019年,五大上市险企合计实现净利润2724亿元,比2018年大增72.2%。2020年上市险企净利润为何同比整体下降?申万宏源证券分析师葛玉翔在接受《证券日报》记者采访时总结为两个原因。一是受准备金评估利率曲线整体下行、新版重疾发生率假设更新的综合因素影响,上市险企补提责任准备金,侵蚀了险企利润。二是受2019年发布的关于保险企业手续费及佣金支出税前扣除政策的影响。不过,在扣除非经常性损益后,五大上市险企去年的净利润仍同比增长4.25%,保持相对稳定态势。
新华保险也在年报中指出,“公司整体盈利能力稳步提高,但受2019年保险企业手续费及佣金支出税前扣除政策调整的影响,净利润略微下降。”其他几家上市险企也大多提及了税收新政对去年净利润的影响。
险企投资收益大丰收
五大上市险企去年合计实现净利润2523.14亿元,投资收益仍是头号“功臣”。
统计数据显示,2020年,中国平安实现投资收益1247.01亿元,同比大增60.9%。“去年把握住了资本市场的波动机会,灵活开展权益投资操作,实现收益增加。”中国平安表示。
去年中国平安净投资收益率为5.1%,总投资收益率为6.2%。中国平安保险资金投资组合近十年平均总投资收益率为5.3%,平均综合投资收益率为5.5%,均高于5%的内含价值长期投资回报假设。
中国平安首席投资执行官陈德贤在2020年年度业绩发布会上表示,去年主要通过基金参与股市波动的机会,今年股市还有机会,尤其是部分低估值高分红股票,去年表现落后非常多,我们将持续关注该板块,抓住更多市场波动机会。
截至去年年底,平安寿险出现在两家上市险企的前十大流通股股东之列,皆为去年第四季度新进。其中,平安寿险持有新华保险1959.2万股,占流通股比例的0.94%;持有中国人寿2745.6万股,占流通股比例的0.13%。
平安寿险在投资领域大量买进同行股票,反映出其对保险业未来发展的看好。葛玉翔表示,“A+H险企的估值均处于历史绝对低位,中国平安尤为青睐低估值、高股息、盈利稳定的投资标的。”
其他4家上市险企去年的总投资收益率和净投资收益率分别为:中国人寿(5.30%、4.34%),中国人保(5.8%、5.0%),中国太保(5.9%、4.7%),新华保险(5.5%、4.6%)。整体来看,上市险企投资收益率保持较高水平,为险企净利润贡献较大。
今年保费增速或前高后低
业内人士预计,今年保险业将呈现复苏格局,可能表现出前高后低的特点。
葛玉翔表示,在去年新冠疫情造成保费低基数、新旧重疾定义切换前炒停售等因素的共振下,预计今年一季度人身险新单增速将达15%。不过,后期能否保持较高增速仍具有不确定性。当前保险营销员的数量和质量较疫情前仍有一定差距,主要是受营销员收入分化加剧、投保人购买能力和意愿变化、新兴渠道对传统代理人渠道造成冲击等因素影响。
葛玉翔指出,从财产险行业看,车险综合改革对车均保费的冲击仍将继续,预计全年车险总保费降幅为8%-13%,“老三家”盈利集中度将进一步提升。
对车险综改的影响,《证券日报》记者从相关渠道获得的一份材料显示,截至今年2月底,已有六个地区的车险综合成本率超过100%。在经营车险的65家财险公司中,有49家亏损;财产险行业整体综合成本率攀升至98.61%,同比上升3.19%。基于此,不少财险公司开始大力开拓非车险业务。
普华永道中国金融行业管理咨询合伙人周瑾在接受《证券日报》记者采访时表示,今年保险业改革将步入深水区。在业务端,寿险公司需要在渠道变革、营销增效、产品价值提升等方面攻坚;产险公司须应对车险综改,创新非车险业务,谋求业务突破。在投资端,保险资金面临信用风险较高、资本市场波动较大等不确定因素。因此,险企业绩分化可能进一步加剧,有战略定力、转型魄力和核心竞争力的险企将进一步提升市场份额,部分中小险企或将面临重组局面。
#全球最大碳排放交易市场将揭开面纱 首批2225家电力企业开户
来源:中国经济网
“目前全国碳市场系统已基本建设完成,上海承建的交易系统和湖北承建的注册登记系统正抓紧全面对接联调测试,将根据有关部门的要求于6月底前正式开锣,形成首单交易。届时,全国碳市场将成为全球最大的碳排放交易市场。”上海环境能源交易所总经理刘杰向中国证券报记者透露,目前共向首批参与交易的电力行业发放了两年的配额,电力行业年度碳排放量约40亿吨。首批2225家电力企业已全部完成开户工作。
从“十二五”试点先行,到“十三五”筹备全国市场,全国碳市场建设蹄疾步稳。面向“十四五”,从单一行业到多行业纳入、从启动交易到平稳规范运行,全国碳交易体系将在全社会范围内形成碳价信号,为整个社会的低碳转型奠定坚实基础,助力实现“力争2030年前碳达峰、2060年实现碳中和”的中国承诺。
市场架构浮出水面
作为推进碳达峰、碳中和目标实现的重要抓手,今年以来,全国碳市场建设步入快车道。
自去年12月以来,生态环境部已密集发布碳排放权交易管理办法、配额方案、重点排放单位名单、核算、核查等一系列文件。
3月18日,生态环境部应对气候变化司副司长陆新明透露,将加快全国碳市场建设,推动《全国碳排放权交易管理暂行条例》立法审查进度,争取今年出台。做好全国碳市场发电行业第一个履约周期工作,争取在今年上半年实现碳市场线上首单交易。
按照生态环境部的部署,开市在即的全国碳市场总体架构正逐渐明朗。
“全国碳市场建设采用‘双城’模式,即上海负责交易系统建设,湖北武汉负责登记结算系统建设。”刘杰介绍,上海和湖北在做好系统建设的同时,还分别承担全国碳交易机构和全国碳登记结算机构建设工作。在股权架构方面,将分别以上海和湖北指定的实施机构为主导,其他联建省市自愿共同参与的方式。
在交易系统的总体设计上,刘杰表示,该系统结合了试点市场经验和国内金融市场交易系统建设经验,按照国家级交易系统开展方案设计。目前系统已基本建设完成,正抓紧开展系统间的对接联调测试及模拟交易,为交易启动做好系统准备。
同时,注册登记系统也已整装待发。“目前,2225家重点排放的电力企业已基本完成开户工作。”湖北碳排放交易中心相关负责人表示,注册登记系统承担碳排放权确权登记、交易结算、分配履约等业务,处于全国碳排放权交易支撑系统核心位置,对保障全国碳排放权交易顺利运行具有举足轻重的作用。“全国注册登记系统落户湖北将汇聚大量金融资本和产业资本,带动湖北绿色金融业和低碳产业快速发展,有利于湖北建设全国碳交易中心和碳金融中心。”该人士称。
从覆盖范围看,作为碳排放大户,电力行业成为市场先行军。“根据国家总体安排,全国碳市场首批以发电行业起步,‘十四五’期间,预计石油、化工、建材等八大重点能耗行业都将被纳入到碳市场。”刘杰表示,届时配额发放放量将使我国碳市场成为全球最大碳排放交易市场。
为提升全国碳市场活跃度,产品及服务创新亦成为下一阶段重点。
“将逐步推出碳金融衍生品,如碳远期、碳期货等金融产品交易,推进形成多层次碳市场。”刘杰透露,下一步将探索引入金融机构入市进行交易,未来八大行业控排企业约8000至10000家,再加上投资者的引入,将给提升市场流动性带来很大助力。
国融证券分析称,按照目前设计规模预测,全国碳市场市值可能达到1500亿元左右,如考虑到碳期货等衍生品交易额,规模可达6000亿元左右。
地方试点与全国市场并存
早在2011年,国家发改委选择北京、天津、上海、重庆、湖北、广东、深圳7个省市开展碳排放权交易试点。2016年,福建碳市场启动。目前,全国共有8个地区在开展碳排放权交易试点。
数据显示,截至2020年11月,各试点碳市场累计配额成交量约为4.3亿吨二氧化碳当量,累计成交额近100亿元。
由于各试点碳市场规则不统一、政府干预程度不一、碳配额价格差异较大等因素,建立全国统一的碳交易市场已迫在眉睫。
生态环境部发布的《碳排放权交易管理办法(试行)》规定,纳入全国碳排放权交易市场的重点排放单位,不再参与地方碳排放权交易试点市场。
随着全国碳市场即将启航,地方试点市场将何去何从?
“上海区域市场现有发电企业将直接划入全国碳市场,全国性市场和现有地方试点市场将并存。”刘杰表示,在全国碳市场启动后,对区域碳市场确实将产生一定的分流作用,但目前区域碳市场行业范围和主体门槛较全国碳市场而言均更广泛,未纳入全国碳市场企业可继续参与区域碳市场,通过市场化方式进行碳管理。
“在首批电力行业启动交易后,八大重点行业的企业将逐步从试点市场划入全国碳市场。”湖北碳排放交易中心相关负责人表示,在全国碳市场启动后,尚未被纳入全国市场行业的企业将继续在试点市场进行交易。目前,湖北碳市场有十几个行业的企业继续在区域市场里运行。
事实上,各地试点市场在做好对接全国市场的同时,正积极谋求改革创新与转型发展。
“国家统一碳市场正在逐步建立,现有区域碳市场加快改革与创新势在必行。”刘杰表示,上海碳市场在服务好区域内现有碳排放交易工作的同时,在碳金融方面做出很多新探索,比如推出配额质押、碳基金、碳信托,以及借碳业务、碳远期产品等。地方先行尝试,可为全国碳市场提供成熟经验。
北京绿色交易所董事长朱戈表示,北京碳排放权交易试点自2013年11月开市以来,已平稳运行七年有余,初步建立起“制度完善、市场规范、交易活跃、监管严格”的区域性碳排放权交易市场。北京碳市场将不断总结完善试点工作经验,为全国碳市场建设和发展持续提供有力支撑。北京绿色交易所将全力推进自愿减排交易平台建设和绿色金融发展工作,为通过绿色金融服务北京市和国家实现碳达峰、碳中和愿景目标贡献平台力量。
湖北碳排放交易中心相关负责人表示,下一步,将加快推进全国碳市场注册登记平台建设工作,搭建“湖北低碳产业综合服务平台”,建设“长江国际低碳产业园”,发起设立200亿元的“湖北省低碳产业发展基金”,构建多层次绿色金融产业链等,让市场化机制发挥最大作用,助力环境、经济双赢发展。
加快推进顶层设计
全国碳市场启动在即,进一步完善制度规则,加快推进顶层设计乃当务之急。
厦门大学中国能源经济研究中心教授孙传旺表示,全国碳交易市场建设需以政府的顶层设计为依据,自上而下地构建控排体系,包括构建统一的市场规则,明确统一体系下的各级主管机构监管职能,建立统一的标准化核算体系。
“应加快完善立法体系和管理机制,推动全国碳排放权交易管理暂行条例尽快出台,加强多部门协调。”刘杰认为,在提升碳市场活跃度方面,应合理确定配额总量和分配制度,结合“3060目标”考虑国家配额总量设定,尽可能采用比较合理的配额分配方法,适时引入配额有偿发放机制。应进一步健全交易市场机制,以配额现货交易起步,丰富交易品种和交易方式,扩大市场主体范围。严格管理交易市场,充分尊重市场价格规律。应加强交易市场监管,探索建立交易监管机制和风险管理机制,注重各部门协同,加强事前事中事后监管。
中央财经大学绿色金融国际研究院院长王遥建议,推动“总量控制交易”机制发挥作用,在总量相关政策进一步完善的基础上,充分发挥交易机制作用,鼓励更多利益相关方参与,形成市场流动性和有效的碳定价机制,充分发挥碳市场金融属性。
在碳定价机制和交易机制方面,中金公司首席经济学家彭文生认为,基于绿色溢价的分析表明,对高排放、低溢价的电力、钢铁行业而言,其碳排放合计占总排放量的62%,更适合采用碳市场定价机制。对低排放、高溢价的交运、化工等行业,可能更适合采取碳税定价机制。他建议,构建以“拍卖+期货”为核心的碳市场交易机制,在配额分配环节推行以拍卖为主的交易机制,在配额交易环节引入期货等衍生品。
彭文生表示,统一的碳市场可能带来的一些问题值得关注,如污染物可能会随着碳排放的地域性转移而发生流动,可能导致污染物排放扭曲;全国统一碳市场与环境政策可能存在激励不相容问题。如何实现碳市场与电力电价改革协调推进,可能需要进行审慎的价格机制设计,考虑额外研究出台具有针对性的监管政策。因此,在通过碳市场推动碳减排的同时,也应尽快联合分析各类相关市场交互效应,评估各类监管内容真实成本,避免对某个专一市场的监管造成事与愿违的外部性。
#六大银行日赚31亿!关于房地产贷款 大行高管这么说
来源:中国证券报
更多经营指标表现如何?一起来看看吧!
工行赚最多邮储增长最快
工行在营业收入和净利润方面均居首位,2020年实现营收8826.65亿元,实现净利润3159.06亿元,同比增长1.18%;建行和农行净利润均超过2000亿元,同比分别增长1.62%和1.80%。
从净利润增速看,邮储银行增长最快,2020年实现净利润641.99亿元,同比增长5.36%;此外中行净利润增速为2.92%,其余四大行利润增速均在2%以内。
2020年,面对突如其来的疫情和世界经济的深度调整,银行加大了对实体经济的支持力度和减利降费力度,叠加金融市场利率下行等系列因素,息差收窄成为国内商业银行的普遍现象。年报显示,2020年六大行息差均有所下降。
建设银行行长王江坦言,息差管理是当前建设银行资产负债管理重中之重。当前世界经济环境呈现低增长、低利率、低投资的现象,息差收窄是商业银行一般性、普遍性的特征。2020年建行净息差为2.19%,同比下降13个基点,符合银行的基本趋势。预计2021年息差管理仍有难度、有压力,但总体将保持平稳状态,不会出现大起大落。
资产质量总体稳定
年报显示,截至2020年末,六大行不良贷款率均较上年末有所上升,工行、建行、农行、交行不良贷款率均上升超过0.1个百分点。
截至2020年末,邮储银行不良率最低,为0.88%。邮储银行对不良的认定非常严格,已将逾期60天以上贷款全部纳入不良,逾期30天以上贷款纳入不良比例达到94.69%。
拨备覆盖率方面,截至2020年末,邮储银行拨备覆盖率为408.06%,为六大行中最高水平,较上年末上升了18.61个百分点。农业银行和建设银行拨备覆盖率也超过200%。
多位大行高管坦言,2020年在疫情“大考”下,六大行资产质量管理存在客观压力,但总体保持了稳定,这得益于不良资产核销力度的加大。
例如,工商银行坚持风险资产分类应下调尽下调、不良资产应核销尽核销,加快不良资产处置,进一步净化表内外资产,持续提升资产处置能力。全年清收处置不良贷款2176亿元,比上年增加289亿元;2020年中国银行重点不良项目化解取得突破,全年清收化解不良超过1300亿元。
让利实体成效明显
2020年,六大行在支持小微企业发展发挥了“头雁”作用,让利实体经济成效明显。
工商银行行长廖林介绍,过去一年工商银行采用了多种措施,累计向实体经济让利超过1000亿元。去年工商银行新发放人民币贷款利率为4.46%,比上年下降47个基点,其中新发放普惠贷款利率4.13%,比上半年下降39个基点;新投资债券利率较上年下降19个基点。
建设银行行长王江透露,2020年建行不断加大减费让利力度,初步测算建行减费让利的金额在1100亿元左右,体现了国有大行的社会责任,并通过这个举措推动客户尽快复工复产,获得发展。
农行2020年新增民营企业贷款4049亿元;新增普惠型小微企业贷款3692亿元,增速62.3%,综合融资成本下降0.93个百分点,累计为8万户中小微企业提供贷款延期还本付息支持。
科技投入持续加大
近年来,商业银行在金融科技领域的竞争日趋白热化,科技投入持续加大。
据工商银行副行长张文武介绍,2020年工商银行金融科技发展取得了重大进展,金融科技投入继续增加,达到240亿元,保持市场领先,科技研发人员超过3.5万人。
建设银行副行长张敏表示,建行主要从三方面着手打造自身的科技优势:一是完善科技创新的体制机制,继续加大科技投入。2020年,建设银行金融科技投入为221亿元,占整个经营收入的3%;全集团的金融科技人员达到1.3万人,在科技人才的布局上进一步优化。二是对内打造智慧的金融体系,赋能经营管理和业务发展。三是对外拓展智慧生态,服务经济、社会、民生。
交通银行年报显示,2020年,该行金融科技投入57.24亿元,同比增长 13.45%;金融科技人员3976人,占集团员工总人数比例4.38%。
加强房地产贷款管控力度
房地产类开发贷和个人住房贷款一直是外界关注的焦点,多家大行管理层在业绩会上透露了当前房地产信贷情况及未来发展方向。
工商银行高级业务总监宋建华谈到,工行在贯彻“房住不炒”政策要求的前提之下,重点是满足首套房、刚需房的按揭贷款需求,目前工行个人住房贷款中,首套房贷款占比近90%。
建设银行副行长吕家进表示,建行对房地产开发贷继续实施从严的名单制管理,专注于为一二线优质客户提供资金支持,并积极开展项目合规性审查,严格把关项目投向和资金用途;对于个人住房贷款,优先支持“刚需”群体,支持和培育房地产行业健康发展。
吕家进强调,建行将在符合监管要求的前提下,采取多种措施,稳妥促进对公房地产业务平稳发展,保持个人住房按揭贷款合理适度增长,有序降低房地产相关贷款在各项贷款中的占比。
交通银行行长刘珺则表示,今年交行将持续加强房地产贷款的管控力度,房地产贷款占比基本稳定。在对公贷款业务上,交行重点将信贷资源向三大都市圈、成渝双圈等地区,经营财务策略稳健、区域布局合理的优质房企,及区位和成本优势明显的住宅项目倾斜;个人房贷业务重点支持辐射能力强、房价合理、刚需旺盛区域城市的房贷业务,择优支持经济相对发达、房价合理、信贷管理水平较高城市的购房需求。
#2020年A股上市险企高管年薪谁最强?
来源:证券日报
备受金融从业者关注的2020年上市险企高管薪酬情况出炉了。
日前,中国平安、中国人寿、中国人保、中国太保、新华保险等5家上市险企均披露了绝大多数董事、监事、高级管理人员(以下简称“董监高”或“高管”)的2020年薪酬情况。其中,中国平安联席CEO陈心颖的税后薪酬最高,达到1078.33万元,应缴纳个人所得税达825.11万元。
从税前薪酬情况来看,在五大上市险企已披露薪酬的高管中,有10位高管税前薪酬超过500万元,其中有9位来自中国平安。值得注意的是,有4位险企高管税前薪酬超过1000万元,均为中国平安的高管。
险企年薪前十强 中国平安独占九席
2019年,中国平安集团原总经理李源祥以5000万元年薪、2亿元转会费的身价跳槽友邦保险一事曾轰动一时,引起金融从业者的广泛关注。当时有人戏言称,“李源祥6年薪酬加上补偿金累计达5亿元,刚好抵得上一个年薪百万元的普通员工500年的收入总和”。
实际上,中国平安高管的高薪酬现象近年来一直备受关注。最新披露的险企年报显示,2020年,中国平安共有9位高管的税前薪酬超过500万元,其中共有4位税前薪酬超过1000万元。其中,中国平安联席CEO陈心颖的税后薪酬最高,达到1078.33万元,应缴纳个人所得税达825.11万元;中国平安联席CEO姚波税后薪酬达913.17万元,位列第二;中国平安首席投资执行官陈德贤税后薪酬达808.51万元,位列第三;中国平安合规负责人叶素兰税后薪酬达745.11万元,位列第四。这4位高管的税前薪酬均超过1000万元。
中国平安表示,公司的高管及关键岗位人员的部分绩效薪酬将进行延期支付,支付期限为3年。报告期内,高管从公司结算的报酬总额中,包括进行延期且尚未支付的部分。公司全薪履职的董监高人员及关键岗位人员的最终薪酬正在确认过程中,其余部分待审核确认后再行披露。
在其他几家上市险企中,中国太保的财务负责人、总精算师张远瀚的税前薪酬为533.1万元,中国太保首席投资官邓斌的税前薪酬为493.7万元,在已公布2020年薪酬的上市险企高管中排名前列。总体来看,中国人寿、中国太保、新华保险、中国人寿等4家险企的核心高管税前薪酬普遍在200万元上下浮动,并无特别明显的差异。
需要说明的是,年报中列出的险企高管薪酬与最终获得的薪酬可能会略有差异,除了延期支付的原因外,部分险企的绩效奖励暂未确定也是一大原因。例如,中国人寿在年报中提到,报告期内高管从公司实际获得的报酬合计1462.10万元,根据公司相关薪酬管理办法规定,公司的董事、监事、高级管理人员2020年应付薪酬中的应付绩效奖励标准尚未确定。
不同险企考核机制差别较大
上市险企的薪酬考评机制,可以用一句话来概括:“能力越大责任越大,责任越大薪酬越高”。
近年来,上市险企纷纷变革考核激励机制,不同险企的考核机制差别较大。但从各险企披露的信息来看,加大对高管的考核力度、形成市场化激励机制是各家险企薪酬改革的一个共同方向。
谈及考核制度改革,一家上市险企的总裁助理在接受《证券日报》记者采访时表示:“人事考核要做到人员能进能出、职位能上能下、收入能高能低。建立‘细化到季、落实到岗、具体到人’的考核机制,以绩效为导向的考核评价体系和奖优罚劣的薪酬分配机制。我们以前的激励手段通常是往上提拔,叫‘纵向激励’;现在则是通过‘横向激励’,来体现员工的价值。我们要市场化发展,包括机构管理的市场化、薪酬管理的市场化以及用人的市场化。”
中国平安表示,制定薪酬政策就是为了吸引、保留和激励人才,支持公司经营目标的实现。薪酬政策的原则是导向清晰、体现差异、激励绩效、反映市场、优化成本。公司员工的薪酬组合,以岗位价值定薪,接轨市场;以绩效定奖金,突出贡献。除薪酬和奖金外,员工亦享有若干福利待遇。同时,基于各子公司或各业务单元的经营特点、发展阶段和市场薪酬水平的不同,薪酬组合结构也可能不尽相同。
中国人寿则通过绩效目标合同考核、激励高管,全面实行高级管理人员的任期制和任期目标责任制。每年年初,董事长与公司总裁签订绩效目标合同,总裁与其他高级管理人员签订绩效目标合同。
中国人寿表示,绩效目标合同是科学分解公司战略目标的重要举措,有利于目标分解和压力传导,提高公司的执行力,保障全年经营目标顺利达成。高管人员的个人绩效目标合同中的考核指标,一部分与公司经营目标挂钩,另一部分根据各自岗位职责制定。高管人员的薪酬主要由岗位薪酬、绩效奖励、福利性收入、中长期激励等构成。
中国太保则提到,公司根据人力资源等专业咨询机构提供的市场薪酬水平,依据公司的经营状况、职位设置、风险管理、绩效考核等因素,确定和调整公司的董监高人员的薪酬。
#651家上市公司拟派发“红包”超4700亿
来源:经济参考报
33家公司每10股派现超10元
3月29日晚,江铃汽车披露2020年年报显示,公司拟每10股派发现金红利34.76元(含税,下同)。目前公司总股本为8.63亿股,可计算得本次分红总金额达到30亿元。3月30日,江铃汽车股价迅速涨停封板,截至当日收盘,江铃汽车收报27.93元。
从已发布的分红预案来看,今年年报季中,大比例分红案例频繁出现。此前的3月26日,中国神华披露2020年年度利润分配方案显示,公司拟派发2020年度末期股息每10股人民币18.1元。按截至2021年3月26日公司总股本198.69亿股计算,拟派发现金红利约359.62亿元,占净利润的91.8%。云南白药也推出“10股派39元”的大手笔分红预案,共拟派发现金股利49.17亿元,现金分红金额占净利润比例达89.14%。
同花顺数据显示,截至发稿,A股共有809家上市公司对外披露2020年年报,其中有651家上市公司在分配方案中宣布进行现金分红,占比高达80.47%。值得注意的是,共有374家上市公司现金分红占净利润的比例不小于30%。按照公告发布日股本进行测算,预计分红金额合计将超过4700亿元。其中每10股分派金额预计超过10元的有33家,派发金额在5元及以上的有102家。硕世生物、云南白药、爱美客、江铃汽车以及英科医疗五家上市公司每10股派息(税前)在30元以上。
“今年以来很多上市公司都愿意进行高比例分红,我觉得这是带了个好头。上市公司进行大体量的分红,既能体现公司对股东的尊重,亦能体现自身投资价值,这也符合世界范围内现金分红的普遍趋势。”申银万国证券研究所首席市场专家桂浩明对《经济参考报》记者表示。
近年来,A股上市公司分红机制不断完善。“十四五”规划纲要指出,多渠道增加城乡居民财产性收入,提高农民土地增值收益分享比例,完善上市公司分红制度,创新更多适应家庭财富管理需求的金融产品。去年10月发布的《国务院关于进一步提高上市公司质量的意见》提出,鼓励上市公司通过现金分红、股份回购等方式回报投资者,切实履行社会责任。稍早之前,证监会也表示,鼓励、引导上市公司回购、分红,增加投资者回报等。
部分“大手笔分红”存隐忧
从已披露利润分配方案的上市公司业绩看,不少“大手笔分红”的上市公司在2020年均取得了较大增幅的净利润。硕世生物年报显示,2020年公司实现营业收入17.4亿元,较上年同期增长502.39%;归属于母公司的净利润8.2亿元,同比增长878.52%。爱美客2020全年实现营业收入7.09亿元,同比增长27.18%;实现扣非净利润4.24亿元,同比大增442.95%。云南白药2020年实现营业收入327.43亿元,同比增长10.38%;归属于上市公司股东的净利润55.16亿元,同比增长31.85%,也保持了较为稳健的增速。
经济学者、允泰资本创始合伙人付立春指出,现金流“真金白银”地返还到投资者的账户里,不仅验证了企业利润的真实性,还体现出公司对股东负责任的态度,因而,高比例分红通常会带来对公司价值的重新判断,估值和股价也相对走高。
但值得注意的是,部分上市公司分红比例较高,甚至超过100%。以江铃汽车为例,该公司年报显示,公司2020年净利润为5.51亿元,但分红总金额却达到30亿元,为去年利润的近5.5倍。另据同花顺数据显示,651家进行现金分红的上市公司中,分红比例超过100%的有44家,占比约为6.76%。
“超过100%的分红比例意味着派息金额已超过当年的收益,是在拿过去的滚存利润进行分红,如果公司确实有实力,资金面较为宽松,也是可以的。”桂浩明表示。但在他看来,滚存利润属于分掉了“过去时点”的钱,这种模式实际上很难延续,也不必做过多的鼓励。因为从分红的理论来看,还是应当首先保证企业的滚动发展的持续经营,同时也要考虑资金的使用效率。
付立春指出,上市公司分红属于历史业绩的积累,“豪掷”的背后可能意味着分红仅仅是一次性的,甚至有公司分红后持续经营能力出现较大问题。因此,上市公司的持续经营能力、未来盈利情况以及资金面是否充足,需要投资者多方面考量。此外,有业内人士表示,持续分红可以保证稳定收益,投资者也可以根据分红对公司进行资产定价,但这主要是针对成熟公司而言。而对于部分新兴公司,不分红而是将利润留作资本积累,也是可以理解的。
#国有三大航空公司2020年日均亏超1亿 国航亏最多
中新经纬客户端3月30日电 (张猛) 30日晚上,国有三大航空公司(中国国航、南方航空、东方航空)发布2020年财报。据中新经纬记者计算,2020年,国有三大航空公司合计亏损370.82亿元,日亏约1.01亿元。
国有三大航空公司平均日亏超1亿
营收方面,2020年度,国有三大航空公司中,南方航空营收最多,东方航空营收降幅最大。具体来看,南方航空实现营收925.61亿元,同比减少40.02%;中国国航实现营收695.04亿元,同比减少48.96%;东方航空实现营收586.39亿元,同比减少51.48%。
净利润方面,中国国航亏损最多,南方航空降幅最大。具体来看,中国国航归属于上市公司股东的净利润-144.1亿元,同比减少324.85%;东方航空归属于上市公司股东的净利润-118.35亿元,同比减少-470.42%;南方航空归属于上市公司股东的净利润为-108.42亿元,同比减少508.98%。
经计算,2020年,国有三大航空公司合计营收约2207.04亿元,合计亏损370.82亿元,日亏约1.01亿元。
国际航协发布的数据显示,全球航空业受新冠疫情冲击,2020年全球客运需求(按照收入客公里计算)同比大幅下降65.9%,其中国际客运需求同比大幅下降75.6%。全行业客运收入预计跌至1910亿美元,同比下降三分之二。载客率为62.8%,同比下降19.2个百分点。因全球客运需求不足,客机停飞,货运运力同比下降23%,全球航空货运量5420万吨,低于2019年的6130万吨。
国际航协表示,本次新冠肺炎疫情致行业产生严重财务损失,全球航司的债务水平进一步上升,风险应对能力更加薄弱。全球放松旅行限制和隔离措施进程尚不确定,取决于全球疫苗的接种进度。
国际航协预计:2021年全球航空运输业维持亏损状态
国际航协预计,全球航空运输业2021年仍将维持亏损状态,甚至在2022年之前也不会赢利。危机持续的时间比预期更长,行业复苏需要更多政府援助。
为了应对挑战,国有三大航空公司均表示,2021年,加快产品和服务创新,丰富产品和产品体系,推出各类定制化、个性化、普适性产品。
东方航空介绍,公司密切关注疫情形势和市场需求的变化,灵活调整运力投放;围绕核心市场,做好宽体机的投放和布局;强化枢纽战略,实现在京津冀、长三角、粤港澳、成渝四大机场群的布局优化和联动发展;维护和拓展集团客户,加快产品创新,推出各类定制化、个性化、普适性产品。
中国国航提出,坚持产品和服务创新,借助移动互联技术形成全流程的客户解决方案,建立完善的产品和服务管理体系;坚持运行模式创新,实现运行控制和安全管理的信息化,大幅提升运行品质;坚持商业模式创新,深入推进以电子商务为基础的营销模式和服务模式的转型。
南方航空公司明确,要积极推动数字化转型,深化云平台和双中台建设,把握大数据、5G等技术发展机遇,快速改进IT系统,打造核心竞争力;要围绕“吃、住、行、娱、游、购”,搭平台、找伙伴、活积分、强引流、做集成,丰富产品和产品体系,构建南航生态圈;要做好全员营销、社交营销。
五、热点关注
#虾米音乐停止运营引发的思考 ——知识产权保护对于企业的影响
#民法典下“家务劳动补偿制度”的适用
#浅谈债权人接受公司担保的审查义务
来源:孚道律师 袁芦生、姜月
#夫妻一方转让自己名下的股权需要配偶同意吗?
来源:孚道律师 黎璇、王宇果

【案例】
用于证明前款规定的股东同意的证据,可以是股东会议材料,也可以是当事人通过其他合法途径取得的股东的书面声明材料。
#承诺固定收益的投资协议,应如何认定其效力?
来源:孚道律师 黎巧瑜
【案情简述】

2018年11月,管先生与A基金公司(基金管理人)、B银行(基金托管人)签订了《M产品私募投资基金合同》(以下简称《基金合同》),该合同还包含《风险提示函》、《投资者声明》以及《合格投资者承诺书》等附件,约定管先生认购某非公开募集证券投资基金,募集期满符合基金成立条件的,全部认购基金划入托管资金账户,由基金管理人进行一年期封闭运作。一年期满后,管先生可在临时开放日进行申购或赎回本基金。《基金合同》签订当日,管先生还与C公司签订了《M产品基金份额回购协议》(以下简称为《回购协议》),约定若案涉基金在投资期满后10个工作日内未按《基金合同》约定向管先生分配出资本金及投资收益或投资收益未达到12%/年的年化收益率的,C公司自愿按约定向管先生回购管先生所持有的案涉基金全部基金份额,回购价格=实际投资额+应得收益(12%/年)。后管先生依约向案涉基金募集专户转账支付130万元,出资日期为2018年11月23日。2018年11月27日,A基金公司向管先生出具《M产品基金持有人财务通知书》(以下简称为《财务通知书》),载明管先生出资额为130万元,投资期限12个月,预期年化收益12%/年,收益起息日为2018年11月24日,本金到期兑付日为2019年11月24日,并附有收益分红表,注明收益按天计算,每月15日为结算日,第1-11次结算的收益分配在每次结算日完成,第12次收益分配及本金在到期兑付日当天兑付。
一年期满后,管先生未能收到上述合同及通知约定载明的投资本金及收益,于是将A基金公司及C公司起诉至法院。法院经审理后认为,案涉合同虽名为基金合同,但相关约定有违证券投资基金本金、收益均根据基金管理人实际运营情况发生不确定损益的基本特点,结合双方在审理过程中的陈述,应认定各方的真实意思表示系管先生向A基金公司出借资金,通过由A基金公司定期支付固定收益并返还本金的方式进行双方的资金融通,故管先生与A基金公司实为民间借贷关系,而C公司应依据《回购协议》就管先生未能获取A基金公司定期支付固定收益并返还本金的部分承担补充清偿的责任。
【法律解析】
《私募投资基金监督管理暂行办法》第十五条规定:“私募基金管理人、私募基金销售机构不得向投资者承诺投资本金不受损失或者承诺最低收益”。案涉基金既已向中国证券投资基金业协会办理登记备案并予公示,合同双方本应当按照该合同享有权利、承担义务,但其后A基金公司出具的《财务通知书》及管先生与C公司签订的《回购协议》则反映出管先生与A基金公司基于《基金合同》产生的委托理财合同关系并非双方真实的意思表示,双方之间实为民间借贷关系。因《财务通知书》及《回购协议》中承诺支付固定收益及返还本金的内容没有违反我国法律、行政法规有关借款合同的强制性规定,依法有效,故管先生有权要求A基金公司及C公司根据相关约定履行支付义务。
附:孚道简介
广东孚道律师事务所2010年4月经广东省司法厅批准成立,由多名资深律师合伙创办。孚道合伙人、多名执业律师和律师助理均毕业于国内外名校法学院,具有研究生学历和丰富的专业经验。孚道采用国际先进的一体化经营模式,律师共享专业知识、执业经验和社会资源,专业化分工,团队协作,追求服务方案和诉讼方案的最优化,为优质、高效的法律服务提供了根本保障。孚道系中山大学、华南师范大学法学专业的实习基地。孚者,信也;道者,德也。秉着“孚信何可暂舍”、“道德之归也有日矣”这一古老信念,孚道期待成为您的战略合作伙伴,共创辉煌。
孚道愿景:打造全国优秀律师事务所;
孚道使命:为追求卓越价值的客户提供卓越的法律服务;
孚道价值观:专业成就价值、敬业呵护价值、团队提升价值、正直引领价值;
专业——不仅仅是做法律评判,更是提供解决方案。
敬业——不仅仅是勤勤恳恳,更是把受人之托当成自己的事业。
团队——不仅仅是协同工作,更是众志成城。
正直——不仅仅是诚信,更是永不作恶。
孚道战略:一体化、专业化、纯研究生化。
孚道荣誉:
Ø 中山市优秀律师事务所(2013年-2015年、2017年、2018年)
Ø 中山市优秀律师(2013年、2014年、2016年、2016年、2017年、2018年)
Ø 全省律师行业优秀党支部(2019年)、全市律师行业优秀党支部(2019年)
Ø 全省律师行业优秀党党员(2019年)、全市律师行业优秀党员(2019年)
Ø 全省律师行业参与法援工作优秀党员(2019年)
Ø 中山市优秀青年律师(2014年、2015年、2017年、2018年)
Ø 中山市律师协会专门委员会优秀主任(2014年、2015年)
Ø 中山市优秀法律援助律师(2017年、2018年)
Ø 中山市律师协会优秀委员会主任(2014年、2015年)
Ø 中山市律师协会公共法律服务先进律师(2014年)
Ø 中山市律师协会维护社会稳定奖(2013年)
Ø 中山市律师协会爱心公益奖(2017年)
Ø 中山市律师协会热心行业事务奖(2012年、2013年、2017年)
Ø 中山市首届公诉人与律师控辩赛团体二等奖(2011年)
Ø 中山市法律服务民营经济贡献奖(2018年)
孚道公众号: